http://infinitemiledetroit.com/Bougie_Crap_Art,_Design_and_Gentrification.html
Learning to Talk Like an Urban Woodsman: an Artistic Intervention
https://rebekahmodrak.com/wp-content/uploads/2018/01/modrak_learning_to_talk.pdf
Studio Shopdrop
Rethink Shinola Artwork
Radical Humility Website
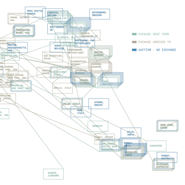
Re Made Co. Artwork
http://remadeco.org/